Перейти к содержимому

Участникам Форума: если Вы утратили пароль или логин, напишите, пожалуйста, на почту voroninee@yandex.ru
Гостям, кто регистрируется: в поле антиспама стоит вводить цифры, а не пытаться скопировать текст.

Очередное заседание Ярославского историко-родословного общества состоится ориентировочно 21 февраля. Точные место и время будут известны ближе к событию. Обсудить >>>

27 января Ярославскому историко-родословному обществу - 25 лет!!! Поздравляем членов общества, участников и гостей Форума, а также всех наших партнёров и друзей с этой замечательной датой!!!

27.12.2025. Обновление Фамильного навигатора: добавлено 20 пунктов. Общий список - 8118 >>>

с. Ивакино и деревни прихода (Ростовский у. / р-н)

Ивакино Ростовский уезд Ростовский район Согило сёла Ростовского уезда сёла Ростовского района

  • Авторизуйтесь для ответа в теме
Сообщений в теме: 115

#71 pavsk03

pavsk03

    Новичок

  • Пользователи
  • Pip
  • 9 сообщений

Отправлено 16 Январь 2025 - 21:13

Просмотр сообщенияЕлена Дмитриевна (16 Январь 2025 - 17:13) писал:

Было бы хорошо привести более подробные данные о своем Науме Сергееве (из села Ивакино?). В первую очередь - его примерные годы жизни, а может, и фрагмент своего Древа. А иначе Ваше сообщение ни о чем, оно первое на форуме. На возможную связь пока намекает только фамилия Сулимовы, указанная в Вашем профиле.

На Ваше сообщение я ответил в разделе посвященном селу Ивакино. В Вашем древе я прекрасно увидел, откуда родом Ваш Наум Сергеев. Сделав базовое умозаключение об обнаруженном совпадении я и решил Вам написать и проинформировать Вас. Ну а то, что на данном форуме данное моё сообщение оказалось первым, ни в коем случае не дискредитирует меня как генеалога.
Фрагмент древа прикладываю.

#72 Елена Дмитриевна

Елена Дмитриевна

    Ветеран

  • Ветераны
  • PipPipPipPipPip
  • 7 060 сообщений

Отправлено 16 Январь 2025 - 22:15

Вот уже чего я и в мыслях не имела - это дискредитировать Вас как генеалога, тем более, что я сама в этой области являюсь только очень увлеченным любителем. Я просто пожалела, что мало информации, и выразила это, действительно, не очень аккуратно. Это не мой Наум Сергеев, я вышла на его родословную в процессе другого поиска, но мне пришлось довольно много этим родом заниматься, а все, чем я занимаюсь, мне всегда становится интересно.

А фрагмент дерева я не вижу и догадываюсь почему - это постоянная проблема нашего форума, проявляющаяся при работе с компьютера и связанная с тем, что мы платим вскладчину и не оплачиваем всю стоимость средств безопасности. И форум на компьютере правильно работает, если перед командной строкой стоит Not secure.
Сейчас, чтобы перейти в этот режим, мне в моем браузере приходится в командной строке из https:// ... убирать букву s: http://..., тогда все работает нормально, я могу включать графику, выполнять полноценный поиск по форуму и т.п.

#73 pavsk03

pavsk03

    Новичок

  • Пользователи
  • Pip
  • 9 сообщений

Отправлено 16 Январь 2025 - 22:16

Прикрепленный файл  Наум Сергеев.png   66,87К   42 Количество загрузок:

#74 Елена Дмитриевна

Елена Дмитриевна

    Ветеран

  • Ветераны
  • PipPipPipPipPip
  • 7 060 сообщений

Отправлено 13 Май 2025 - 17:07

Размещаю ответ для пользователя Пасечник на его вопрос, полученный в личных сообщениях:

Цитата

Мой дед Сулимов Леонид Николаевич 1909 г.р., его отец Николай Иванович Сулимов. Знаю, что у Леонида были братья Николай, Михаил, сестры Вера, Катя, Клавдия, родилась в СПБ 1911 г., но до смерти жила в Ивакино. Может, подскажете, как или где поискать.

ГКУ ЯО ГАЯО Ф. 230 Оп. 3 Д. 2575 Исповедные росписи церквей г.Ростова, Ростовского Рождественского монастыря Петропавловского собора г.Петровска и церквей сел Ростовского уезда за 1896 год
1080: Л 1088. Исповедная роспись по приходу села Ивакино за 1896 г.
Л. 1097-1098.
79. Иван Максимов Сулимов 44
      жена его Агапия Иванова 39
      дети их: Николай 17, Евлампия 15, Александр 13, Алексей 8, Анна 4, Иоанн 1

Это единственный Иван Сулимов, которого я нашла в этой ИР и у которого есть сын Николай подходящего возраста. Посмотрите самостоятельно эту ИР и метрические книги прихода церквви это села:

ГКУ ЯО ГАЯО Ф. 230 Оп. 11-7 Д. 1614 Метрические книги церкви с.Ивакино Ростовского уезда за 1877-1905 годы
ГКУ ЯО ГАЯО Ф. 230 Оп. 11-7 Д. 1818 Метрические книги церкви с.Ивакино Ростовского уезда за 1906-1917 годы (о родившихся); за 1907-1909, 1911-1913, 1916, 1917 годы (о бракосочетавшихся); за 1907, 1909, 1911-1913, 1916, 1917 годы (об умерших)

Второе дело я пролистала за несколько лет и рождения Леонида не нашла. Кроме пропущенного 1910 г., в деле есть отдельные дефекты в виде оторванной части листа. И удивляет малое количество записей за год для такого большоо прихода. Похоже, что большая часть крестьян была в это время в отходничестве и не планировала возвращаться.

#75 pavsk03

pavsk03

    Новичок

  • Пользователи
  • Pip
  • 9 сообщений

Отправлено 13 Май 2025 - 18:38

Цитата

Мой дед Сулимов Леонид Николаевич 1909 г.р., его отец Николай Иванович Сулимов. Знаю, что у Леонида были братья Николай, Михаил, сестры Вера, Катя, Клавдия, родилась в СПБ 1911 г., но до смерти жила в Ивакино. Может, подскажете, как или где поискать.

Николай Иванович мне приходится 5-юродным прапрадедом. Леонида Николаевича в древе нет. Он точно в Ивакине родился?

Прикрепленный файл  Снимок экрана 2025-05-13 183511.png   53,48К   25 Количество загрузок: Прикрепленный файл  Снимок экрана 2025-05-13 183436.png   67,42К   11 Количество загрузок:

#76 Пасечник

Пасечник

    Новичок

  • Пользователи
  • Pip
  • 3 сообщений

Отправлено 14 Май 2025 - 12:34

Огромное спасибо :smile-24:да дедушка Леонид родился в Москве. а сестра Клавдия в СПБ :smile-30: можно все ваше древо посмотреть?  У меня все началось когда в школе младшего сына попросили принести древо. жена написала очень мало. а бабушка всегда в детстве много рассказывала про Поникарово. Ивакино и мы с ней ходили в гости к ее сестрам и братьям. Она всегда говорила что древний род.Сама в девичестве была Цаплиной. Вот это фамилие вообще не встречал

#77 pavsk03

pavsk03

    Новичок

  • Пользователи
  • Pip
  • 9 сообщений

Отправлено 14 Май 2025 - 15:55

Получается Вы мне 8-юродный дядя

Прикрепленный файл  11_11zon.jpg   214,35К   1 Количество загрузок:

#78 Пасечник

Пасечник

    Новичок

  • Пользователи
  • Pip
  • 3 сообщений

Отправлено 15 Май 2025 - 10:32

как мне повезло :smile-24:спасибо вам огромное :smile-21:

#79 Пасечник

Пасечник

    Новичок

  • Пользователи
  • Pip
  • 3 сообщений

Отправлено 21 Май 2025 - 11:17

Добрый день. мой поиск не увенчался успехом Ищу Цаплиных д. Поникарово Ростовского уезда ныне Борисоглебского района.Встретил один раз Духовенство Русской Православной церкви Цаплин Осигъ Яковлевъ 1866г. и больше не встречал. Моя бабушка Цаплина Анна Дмитриевна 1907гр.д Поникарово. сестры Граша Нина  братья Николай Ваня Миша. в доме было много икон и все церковные потому что огромные от потолка до пола я их сам маленький видел. Но куда бы я не заходил везде про них тишина.есть фотки старинные. там и в царской форме. и просто в шикарной одежде. подскажите где искать?

#80 Елена Дмитриевна

Елена Дмитриевна

    Ветеран

  • Ветераны
  • PipPipPipPipPip
  • 7 060 сообщений

Отправлено 21 Май 2025 - 12:36

Простой поиск в фондах ГАЯО по фамилии Цаплины (даже без регистрации) показывает, что Цаплины в Ростовском уезде были.

ГКУ ЯО ГАЯО Ф. 346 Оп. 4-1 Д. 1954 Дело о крестьянине дер.Избяково Ростовского уезда Н.Г.Цаплине, обвиняемом в оскорблении щениковского волостного старшины В.И.Никитина. 1882 г.
Филиал ГКУ ЯО ГАЯО в г. Ростове Ф. 25 Оп. 2 Д. 140 Дело по иску Ростовской уездной земской управы о взыскании с крестьянина деревни Стрелы Приимковской волости Абрама Васильевича Цаплина. 1911 г.
Филиал ГКУ ЯО ГАЯО в г. Ростове Ф. 260 Оп. 1 Д. 1179 Дело по жалобе Василия Цаплина, крестьянина деревни Нечаевка, на решение волостного суда о выселении его из дома матери. 1886 г.

Эти дела не оцифрованы, и возможно, не имеют отношения к вашему поиску, просто констатируют факт. Поэтому искать Цаплиных стоит конкретно, в переписи населения 1897 г. и в метрических книгах церкви села Гуменец, к которому относилась деревня Поникарово. Например:

ГКУ ЯО ГАЯО. Ф.230 Оп.11 т.7 Д.1778 Метрические книги церквей сел Ростовского уезда: Гуменец за 1903-1918 годы (о родившихся); за 1903-1908, 1910-1918 годы (о бракосочетавшихся, об умерших); [Поклоны] за 1909 год (об умерших); за 1916 год (о бракосочетавшихся)

#81 daria_ksl

daria_ksl

    Участник

  • Пользователи
  • PipPip
  • 12 сообщений

Отправлено 08 Сентябрь 2025 - 16:25

Просмотр сообщенияЕлена Яр (06 Декабрь 2022 - 19:48) писал:

Выписки на Наумовым, Бажанову, Бокаревым из Ивакина.

Просмотр сообщенияЕлена Дмитриевна (02 Январь 2025 - 18:08) писал:

Восприемники: Гражданин города Выборга Василий Андреев Наумов и жена умершего кандидата на первую классную должность Михаила Семенова Мелентьева вдова Евдокия Аполлонова Мелентьева из г. Выборга.

Добрый день!
Мой родной пра-пра-прадедушка — Мелентьев Михаил Семёнович и моя пра-пра-прабабушка Евдокия Аполлонова Мелентьева (Прокофьева).

У Михайла Мелентьева было много детей, среди них Мелентьев Александр Михайлович (1877 г.р., Выборг), мой пра-прадедушка.

Сестра Александра, Мелентьева Надежда Михайловна (1870–1916), вышла замуж за Наумова Александра Васильевича (1866–1922), крестьянина из с. Ивакино, Шулецкой волости, Ростовского уезда Ярославской губернии, который позже жил в Выборге. В сообщениях на форуме упоминался именно этот Александр Васильевич Наумов и его жена Надежда.

У Александра Васильевича и Надежды было как минимум 9 детей:
Вера (1891), Василий (1892), Николай (1893), Борис (1895), Георгий (1897), Любовь (1899), Мария (1900), Сергей (1901), Любовь (1905), София (1906).

Ищу потомков Александра Васильевича Наумова и Надежды Михайловны!

Надежда Михайловна умерла 6 сентября 1916 года. Александр оставался вдовцом четыре года, а затем, 25 апреля 1920 г., вступил во второй брак с Любовью Ивановной Яковлевой (урожд. Воронцовой). Однако их брак длился недолго — Александр умер 18 августа 1922 г. В этом браке детей не было. Для самой Любови это также был второй брак (её первый муж, Николай Яковлев, умер 9 марта 1915 г.).

Ещё одна дочь Михаила Семёновича — Мелентьева Антонина Михайловна (1872 г.р.), вышла замуж за Васильева Виктора Артамоновича (1863–1913). С прямыми потомками Виктора и Антонины у меня уже есть связь, и, вероятно, именно они являются родственниками тех Васильевых, которые обсуждались здесь ранее.

Сообщение отредактировал daria_ksl: 08 Сентябрь 2025 - 16:30


#82 Елена Дмитриевна

Елена Дмитриевна

    Ветеран

  • Ветераны
  • PipPipPipPipPip
  • 7 060 сообщений

Отправлено 08 Сентябрь 2025 - 16:56

Наумовыми из села Ивакино Шулецкой волости Ростовского уезда я занималась в связи с интересом к родословной Бобровых. Генетически эти два рода слабо связаны (или вообще не связаны), но их жизненные пути пересеклись. У меня остался фрагмент родословного древа этой ветви Наумовых, до переезда в Выборг их писали с фамилией Шибановы. Размещу здесь фрагмент родословного древа Наумовых, который я для себя построила в процессе своих исследований для выяснения интересующих меня связей.

Прикрепленный файл  Наумовы-Шибановы.jpg   99,53К   29 Количество загрузок:


Есть у меня и еще какие-то сведения о Наумовых в Финляндии, но мне нужно порыться в своих архивах.

#83 Елена Дмитриевна

Елена Дмитриевна

    Ветеран

  • Ветераны
  • PipPipPipPipPip
  • 7 060 сообщений

Отправлено 08 Сентябрь 2025 - 20:04

Брак Александра Васильевича Наумова и Надежды Михайловны Мелентьевой был заключен все-таки уже в г. Выборге:

ЦГИА СПб. Ф. 19. Оп. 125. Д. 1342. 1889 г. Метрические книги церквей Великого княжества Финляндского: Кафедрального собора Спаса Преображения Господня г. Выборг (л. 1-70), . . .
Л.35 об.-36.
10. Мая, 29.
Жених: Ярославской губернии, Ростовского уезда, Шулецкой волости, села Ивакина крестьянин Александр Васильев Наумов, православный, первым браком, 23.
Невеста: Умершего отставного фельдфебеля 4-й батареи, 24-й артиллерийской бригады Михаила Семенова Мелентьева дочь, девица Надежда Михайлова, православная, первым браком, 18.
Поручители:
По женихе: Тверской губернии, Старицкого уезда. деревни Симонова крестьянин Павел Матвеев Григорьев и Ярославской губернии, Ростовского уезда, Шулецкой волости, села Ивакина крестьянин А.В.Наумов.  По невесте: Тверской губернии. Старицкого уезда, Татарковской вол., дер. Сидорова крестьянин Петр Демьянов Маринов и Выборского крепостного пехотного баталиона подпоручик Андрей Баронин.

Восприемник, написанный с инициалами, видимо, Андрей Васильевич Наумов.

#84 daria_ksl

daria_ksl

    Участник

  • Пользователи
  • PipPip
  • 12 сообщений

Отправлено 08 Сентябрь 2025 - 22:26

Просмотр сообщенияЕлена Дмитриевна (08 Сентябрь 2025 - 16:56) писал:

Наумовыми из села Ивакино Шулецкой волости Ростовского уезда я занималась в связи с интересом к родословной Бобровых. Генетически эти два рода слабо связаны (или вообще не связаны), но их жизненные пути пересеклись. У меня остался фрагмент родословного древа этой ветви Наумовых, до переезда в Выборг их писали с фамилией Шибановы. Размещу здесь фрагмент родословного древа Наумовых, который я для себя построила в процессе своих исследований для выяснения интересующих меня связей.
Прикрепленный файл Наумовы-Шибановы.jpg

Есть у меня и еще какие-то сведения о Наумовых в Финляндии, но мне нужно порыться в своих архивах.

Добрый день, Елена Дмитриевна!
Вижу у вас на древе указан Александр Васильев Наумов (1866 года рождения) и его жена Надежда Михайловна Наумова (Мелентьева). Мелентьевы это как раз мои прямые предки.

Спасибо, про брак Александра Васильевича Наумова и Надежды Михайловны Мелентьевой я знаю, у меня есть отцифрованная информация из архива.

Надежда Михайловна Наумова (Мелентьева) - родилась 01 августа 1870 и умерла 06 сентября 1916, дочь отставного фельдфебеля 4-й батареи, 24-й артиллерийской бригады Михаила Семенова Мелентьева.

Брак Надежды и Александра Васильева Наумова действительно был заключен в Выборге. Отец Надежды, Михаил Семенов Мелентьев, умер 07 марта 1889, за несколько месяцев до свадьбы его дочери Надежды.
История семьи Мелентьевых тесно переплетена с семьей Наумовых.
  • 07 марта 1889 г. – умер Михаил Семёнович Мелентьев. И Михаил, и Василий Андреев Наумов (отец Александа) оба были купцами в Выборге и, по-видимому, близкими друзьями.
  • 29 мая 1889 г. – Надежда Михайловна Мелентьева вышла замуж за Александра Васильевича Наумова (то есть она вышла замуж после смерти своего отца, за сына друга своего отца).
  • 11 августа 1893 г. – Александр Васильевич Наумов упоминается как крестный отец при крещении Михаила Викторовича Васильева, сына Антонины Михайловны Мелентьевой (Антонина это сестра Надежды). Антонина Мелентьева вышла замуж за Васильева Виктора Артамоновича.
  • 06 сентября 1896 г. – Василий Андреевич Наумов стал опекуном детей Михаила Семенова Мелентьева и его жены Евдокии Аполлоновой после смерти своего друга Михаила.
    То есть после того, как Михаил умер, и его друг стал официальным опекуном его детей, то есть он стал для Надежды официальным опекуном и одновременно она была женой его сына.
  • 23 августа 1899 г. – состоялся аукцион имущества Михаила Семенова Мелентьева под надзором купца Василия Андреевича Наумова, друга Михаила.
На все факты выше есть ссылки на отцифрованные данные из финского архива!

Александр Васильевич Наумов умер по причине рака горла (kurkun syöpään), информация из финского архива.

Александр Васильевич Наумов упоминался в исповедных и переписных книгах Выборгского православного прихода под разными социальными и профессиональными обозначениями:
* Talollinen / Talonpoika – «крестьянин-землевладелец», первоначально приписанный к Ярославской губернии, Ростовскому уезду, Шулецкой волости, с. Ивакино – Село Ивакино, Ярославская область.
* Позднее значился как Kauppias («купец») в Выборге.
* На момент смерти в 1922 г. указан как Puutarhuri («садовник»).

Елена Дмитриевна, у вас на схеме указана только одна его дочь - Вена Александровна Наумова.

Но детей у Александра Васильева и Надежды было больше, как минимум 9 !
Вера (1891), Василий (1892), Николай (1893), Борис (1895), Георгий (1897), Любовь (1899), Мария (1900), Сергей (1901), Любовь (1905), София (1906).

Источник по детям Александра Васильева Наумова и Надежды:

https://digihakemist.../5978556204/124
Архив Выборгского православного прихода. Книга I Aa:16, Главная книга, Иностранцы, 1905–1914 гг.

Изображение

#85 Елена Дмитриевна

Елена Дмитриевна

    Ветеран

  • Ветераны
  • PipPipPipPipPip
  • 7 060 сообщений

Отправлено 08 Сентябрь 2025 - 23:51

Дарья, я ничего не знала про архив Выборгского православного прихода, потому что у меня прежде не было задач, с ним связанных. И я изучала только метрические книги ЦГИА СПб за те немногие годы, в которые они сохранились. В ЦГИА СПб МК Выборгского прихода ограничены 1890 г. Хотя даже такое краткое знакомство оказалось для меня очень интересным, но более с историческим интересом, чем генеалогическим.

Моя потенциальная дальняя родственница, благодаря которой я познакомилась с Выборгским приходом, из финских архивов давно все данные получила сама, её больше интересовали ростовские предки и я занималась только ярославскими и петербургским архивами и только жившими в Ростовском уезде и в СПб Бобровыми, которые нас и связали. Но трудно в генеалогических исследованиях выделить только одну свою линию, всегда приходится изучать все более широкий круг связей, иногда в чем-то с сожалением себя ограничивая. Я даже не пыталась строить полное родословное древо ростовских огородников Наумовых и.только из Вашего сообщения узнала о всех детях Александра Васильевича Наумова.
Источник, на который Вы привели ссылку, очень полезен. Я неожиданно нашла много интересного для себя.

Рождение дочери Веры у Наумовых я нашла в ЦГИА СПб:
ЦГИА СПб. Ф. 19. Оп. 125. Д.1344. 1891 г. Метрические книги церквей Великого княжества Финляндского: кафедрального собора Успения Прсв. Богородицы г. Гельсингфорс (Хельсинки) (л. 1-102), Св. Апостолов Петра и Павла г. Фридрихсгам (Хамина) (л. 104-139), . . ., 216: кафедрального собора Спаса Преображения Господня г. Выборг (л. 210-296), . . .
Л. 232 об.-233.
26. Август, 1/11. Вера.
Ярославской губернии, Ростовского уезда, Шулецкой волости, села Ивакино крестьянин Александр Васильев Наумов и законая жена его Надежда Михайлова, православные и первобрачные.
Восприемники: Гражданин города Выборга Василей Андреев Наумов и жена умершего кандидата на первую классную должность Михаила Семенова Мелентьева вдова Евдокия Аполлонова Мелентьева из г. Выборга.

Но это последняя метрическая книга в ЦГИА СПб по этому приходу, которая была мне доступна. Поэтому у меня на схеме нет других детей.
Посмотрев по ссылке присланный документ, я вижу, что только двое детей Александра Васильева и Надежды Михайловой Наумовых - дочь Мария (1900) и сын Сергей (1901) в 1919 г. были причислены вместе с отцом к Финляндскому гражданству. Старший из сыновей Борис Александров (1895) выбыл в Россию (скорее всего, был призван на воинскую службу в 21 год) и неясно, что с Георгием, у которого никакой пометки нет. А остальные дети в семье умерли в малолетстве.

Сообщение отредактировал Елена Дмитриевна: 09 Сентябрь 2025 - 16:44


#86 daria_ksl

daria_ksl

    Участник

  • Пользователи
  • PipPip
  • 12 сообщений

Отправлено 09 Сентябрь 2025 - 20:09

Просмотр сообщенияpavsk03 (16 Январь 2025 - 21:13) писал:


На Ваше сообщение я ответил в разделе посвященном селу Ивакино. В Вашем древе я прекрасно увидел, откуда родом Ваш Наум Сергеев. Сделав базовое умозаключение об обнаруженном совпадении я и решил Вам написать и проинформировать Вас. Ну а то, что на данном форуме данное моё сообщение оказалось первым, ни в коем случае не дискредитирует меня как генеалога.
Фрагмент древа прикладываю.


Добрый день, pavsk03! Обратила внимание на пересечение в наших деревьях по Наумовым, буду очень рада, если у вас есть, что добавить, возможно, вам удалось найти больше потомков Наумовых!

Подскажите пожалуйста, какая у вас родственная связь с Шибановым Андреем Наумовичем? Также, подскажите пожалуйста источник, у вас на схеме указан его год рождения 1816, а у Елены Дмитриевны указан год 1817. У меня сейчас нет физической возможности обратиться к бумажному архиву Ярославля.

Получается внук Шибанова Андрея Наумовича женился на Мелентьевой Надежде Михайловне, которая является сестрой моего прапрадедушки. То есть мои родственники не все Наумовы, а только дети этого брака. Поэтому мне интересно и я решила уточнить, будем ли мы с вами в таком случае родственниками.

Просмотр сообщенияЕлена Дмитриевна (08 Сентябрь 2025 - 23:51) писал:

Посмотрев по ссылке присланный документ, я вижу, что только двое детей Александра Васильева и Надежды Михайловой Наумовых - дочь Мария (1900) и сын Сергей (1901) в 1919 г. были причислены вместе с отцом к Финляндскому гражданству. Старший из сыновей Борис Александров (1895) выбыл в Россию (скорее всего, был призван на воинскую службу в 21 год) и неясно, что с Георгием, у которого никакой пометки нет. А остальные дети в семье умерли в малолетстве.


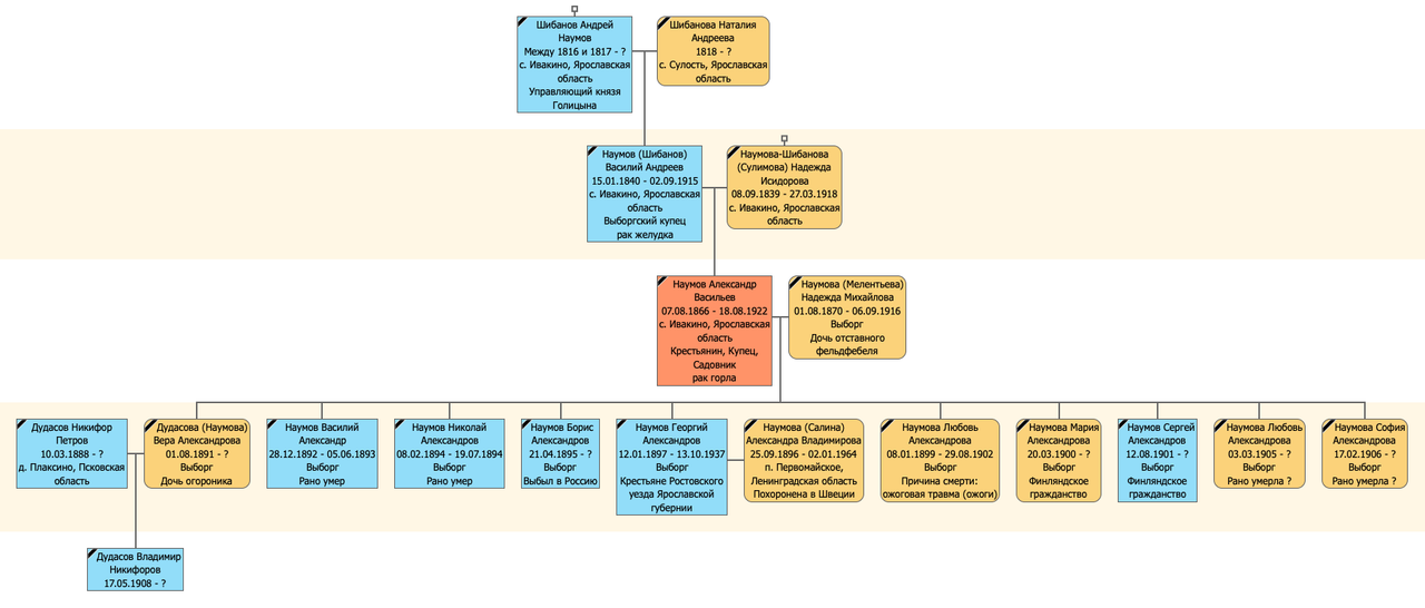
Елена Дмитриевна, тогда вот так получается, из детей Александра Васильевича Наумова и Надежды Михайловны Мелентьевой (схему семьи прилагаю ниже):

1. Вера Александровна Наумова
Род. 01.08.1891, Выборг.
Вышла замуж за Дудасова Никифора Петровича, крестьянского сына, уроженца Псковской губернии, Псковского уезда, Сидоровской волости, деревни Плаксино (род. 10.03.1888).

Источник о браке:
Архив православного прихода г. Выборга. Книга браков, 6 мая 1907 – 24 октября 1910, I Jea:21, л. 49. Национальный архив Финляндии (Finna.fi).
Брак Никифора Петрова и Веры Александровны Наумовой.

Ссылки на оригинал брачного обыска на двух листах:
Известен сын:
  • Владимир Никифоров Дудасов, род. 17.05.1908.
Источник о службе:
Дудасов Никифор Петрович — участник Первой мировой войны, карточка в базе «Памяти героев Великой войны 1914–1918 гг.»
Совпадение в Казахстане:
Возможно, тот же человек позже оказался в Казахстане (совпадает имя, отчество и год рождения). Биографическая справка:
https://centrasia.or...p?st=1359044753
  • ДУДАСОВ Никифор Петрович (род. ок. 1888)
    Русский, окончил 3-годичную церковно-приходскую школу.
    Член ВКП(б) с марта 1920.

  • Зав. отделом управления Бухтарминского уисполкома (1920–1923)
  • Зав. отделом управления Усть-Каменогорского уисполкома (1923–1924)
  • Помощник прокурора Семипалатинской губ. (1924–1926)
  • Помощник прокурора Джетысуйской губ. (1926– …)
2. Василий Александрович
Умер в младенчестве (прожил ок. 5 месяцев).

3. Николай Александрович
Умер в младенчестве (прожил ок. 5 месяцев).


4. Борис Александрович Наумов
Род. 21.04.1895.
Предположительно выбыл в Россию (вероятно, на военную службу в возрасте 21 года, около 1916 г.). Дальнейшая судьба не выяснена.


5. Георгий Александрович Наумов
Род. 12.01.1897, Выборг — † 13.10.1937.
Жена — Александра Владимировна (Салина) (род. 25.09.1896, Кивеннапа (п. Первомайское, Ленинградская область) — † 02.01.1964, похоронена в г. Вестерос, Швеция).

Источники о смерти и погребении Александры Владимировны:
6. Любовь Александровна (старшая)
Род. 08.01.1899 — † 29.08.1902, Выборг.
Причина смерти: ожоговые травмы (возможно пожар).


7. Мария Александровна Наумова
Род. 20.03.1900, Выборг.
28.06.1919 получила вместе с отцом финляндское гражданство. Данных о браке и потомках пока нет.


8. Сергей Александрович Наумов
Род. 12.08.1901, Выборг.
28.06.1919 получил вместе с отцом финляндское гражданство. Данных о браке и потомках пока нет.


9. Любовь Александровна (младшая)
Род. 03.03.1905, Выборг. Вероятно, умерла в младенчестве (точных сведений нет).

10. София Александровна Наумова
Род. 17.02.1906, Выборг. Вероятно, умерла в младенчестве (точных сведений нет).



Таким образом, для дальнейшего поиска потомков представляют интерес:
  • линия Веры Александровны Дудасовой (Наумовой),
  • линия Георгия Александровича Наумова и Александры Владимировны Салиной,
  • а также судьбы Марии и Сергея Александровых Наумовых, получивших финляндское гражданство.
Скорее всего, именно среди этих ветвей могут быть ныне живущие потомки.
С этой целью я и пришла на этот форум.

Прилагаю схему семьи (составлена мной по найденным материалам).

Изображение

Сообщение отредактировал daria_ksl: 09 Сентябрь 2025 - 20:10


#87 pavsk03

pavsk03

    Новичок

  • Пользователи
  • Pip
  • 9 сообщений

Отправлено 09 Сентябрь 2025 - 20:27

Здравствуйте!
Андрей Наумович Шибанов приходится мне 2-юродным пра(4)дедом. Сейчас полистал МК с. Ивакино, он родился 01.07.1815:
(ГАЯО ф.196 оп.1-2 д.3574 л.38)

Прикрепленный файл  1815 Андрей Наумович Шибанов (1).jpg   68,66К   0 Количество загрузок:

#88 daria_ksl

daria_ksl

    Участник

  • Пользователи
  • PipPip
  • 12 сообщений

Отправлено 09 Сентябрь 2025 - 20:31

В Финской базе HisKi есть запись о рождении Наумова Михаила Андреевича: родился 31.10.1851, крещён 1.11.1851 в Выборгской православной церкви. Родители — Шибанов Андрей Наумов, указанный как управляющий князя Голицына, и его жена Наталья Андреева. Мне кажется это интересная находка, учитывая происхождение семьи из крестьян Ярославской губернии. Ссылка на запись: https://hiski.genealogia.fi/...
Возможно это имеет отношение к смене фамилии?

#89 Елена Дмитриевна

Елена Дмитриевна

    Ветеран

  • Ветераны
  • PipPipPipPipPip
  • 7 060 сообщений

Отправлено 09 Сентябрь 2025 - 22:53

У крестьян в больших селах было обыкновенным иметь не одну фамилию и иногда разные фамилии у одних и тех же лиц встречаются даже в пределах одной метрической книги.
В 19-м веке семей крестьян Шибановых в селе Ивакино было очень много. Перемена Василием Андреевым Шибановым фамилии на Наумова была вполне логичным действием, тем более что в Финляндии в то же самое время жили ещё несколько семей крестьян Шибановых села Ивакино, просто не попавших пока в поле зрения исследователей, их потомков.
У меня довольно много сохранено архивных копий по селу Ивакино, особенно по Шибановым, так что я могу показать их родственные связи, даже не заходя в архив.

Управляющий владельца достаточно часто происходил из его же крестьян, это может говорить о деловых качествах крестьянина, но никак не влияет на выбор фамилии, тем более после  освобождения крестьян..

#90 Елена Дмитриевна

Елена Дмитриевна

    Ветеран

  • Ветераны
  • PipPipPipPipPip
  • 7 060 сообщений

Отправлено 10 Сентябрь 2025 - 11:56

Посмотрела ревизскую сказку 1858 г. села Ивакино. И даже сама удивилась - насколько эта сказка является иллюстрацией к моему предыдущему сообщению. Вся изучаемая семья Шибановых-Наумовых написана в ней под фамилией Дементьевы. Я сохранила копию, если удастся, размещу.

ГКУ ЯО ГАЯО Ф. 100 Оп. 8 Д. 2430 Ревизские сказки на помещичьих (Г-З) дворовых людей и крестьян, числящихся по части населенных пунктов Ростовского уезда Ярославской губернии во время проведения 10-й переписи
Л. 361 об. 1858 года Ярославской губернии Ростовского уезда села Ивакино
Л. 362 об.-363.
4/4. Иван Наумов Дементьев   40   -   47
. . . .Ивана Наумова брат Андрей Дементьев  34   -   41
. . . .Андреевы сыновья:

Василий  7  -   14

Михайло новорожд.   -   5


Прикрепленный файл  1858 100-8-2430-.jpg   178,78К   7 Количество загрузок:


Попозже покажу фрагменты из исповедных росписей, они внесут коррективы с фамилией.
Фамилия Дементьевы у части крестьян села Ивакино сохранилась и в последующие годы. Не исключено, что в РС 4-й и 5-й ревизии можно увидеть все старинные родственные связи крестьянских родов. И конечно, точный возраст можно определить только по метрической записи о рождении.

#91 Елена Дмитриевна

Елена Дмитриевна

    Ветеран

  • Ветераны
  • PipPipPipPipPip
  • 7 060 сообщений

Отправлено 11 Сентябрь 2025 - 18:14

Предков ростовских огородников Шибановых-Наумовых, переселившихся в Финляндию, и все их родственные связи я прослеживала по исповедным росписям. В приведенной выше родословной схеме Наумовых я показала только потомков Наума, и то не всех.
А в этом документе "Архив Выборгского православного прихода. Книга I Aa:16, Главная книга, Иностранцы, 1905–1914 гг." я увидела живших в Выборге потомков почти всех ветвей этого рода - и Наумовых, и Шибановых. Поэтому решила показать здесь их фамильную связь, пока начиная от их общего предка Сергея Федорова, родившегося примерно около 1765 г..
Фамилий в ИР не писали.

ГКУ ЯО ГАЯО Ф. 230 Оп. 2 Д. 227 Исповедные росписи Петропавловского собора г.Петровска,
церквей г.Ростова, сел Ростовского уезда и Ростовского Рождественского монастыря за 1843 год
Л. 423 об.
Вотчины князя Михайла Александровича Голицына села Ивакина крестьяне
Л. 430 об.
13. Сергей Федоров вдов 81    
      дети его:

Наум 54

Иван 42

      Наумова жена Вера Андреева 54
      дети их:

Иван 34

Самуил 32 . . . / не был за отлучкой

Андрей 26 . . . / не был за отлучкой

Архип 25 . . . . / не был за отлучкой

      Иванова жена Вера Федорова 33
      дети их:

Евпраксия 11, Евфимия 8

      Самуилова жена Устинья Петрова  33
      дети их:

Варвара 13, Саломия 10, Иосиф 8

      Андреева жена Наталья Андреева 26

сын их: Василий 2

      Архипова жена Наталья Михайлова 24

сын их: Григорий 2

      Иванова жена Мавра Семенова 39 (жена Ивана Сергеева)

сын их: Козьма 14



#92 daria_ksl

daria_ksl

    Участник

  • Пользователи
  • PipPip
  • 12 сообщений

Отправлено 16 Сентябрь 2025 - 11:50

«Князь Голицын», упомянутый в записи о крещении Михаила Андреевича Наумова от 31 октября 1851 года в Выборгском православном приходе — где Андрей Наумов назван управляющим князя — почти наверняка имеется в виду князь Михаил Александрович Голицын. Михаил сын Шибанова Андрея Наумова и Натальи Андреевой (1818 - ?). https://hiski.genealogia.fi/...

Поместье Пужбол–Ивакино в Ростовском уезде Ярославской губернии — включавшее сёла Пужбол и Ивакино — принадлежало Голицыным ветви Михайловичей. В середине XIX века оно перешло от князя Александра Михайловича Голицына (1770–1821) к его сыну князю Михаилу Александровичу Голицыну (1804–1860), который по ведомости за 1859 год значится владельцем (418 душ мужского пола; 87 дворов). После смерти Михаила в 1860 году поместье перешло к князю Сергею Михайловичу Голицыну (1843–1915). https://litsovet.ru/...

Князь Михаи́л Алекса́ндрович Голи́цын (1804—1860) — дипломат и библиофил из рода Голицыных (ветвь Михайловичей). Его художественное собрание и библиотека легли в основу Голицынского музея. За год до смерти унаследовал громадное состояние своего дяди С. М. Голицына.
https://ru.wikipedia.org/...

#93 daria_ksl

daria_ksl

    Участник

  • Пользователи
  • PipPip
  • 12 сообщений

Отправлено 16 Сентябрь 2025 - 12:37

Просмотр сообщенияЕлена Дмитриевна (11 Сентябрь 2025 - 18:14) писал:

Андреева жена Наталья Андреева 26
сын их: Василий 2

Меня интересует ветвь Наумова Александра Васильева и Надежды Михайловы (урождённой Мелентьевой).

Елена Дмитриевна, на вашей схеме я видела, что вы отметили только их дочь Веру, вышедшую замуж за Дудасова. Подскажите, пожалуйста, удалось ли вам узнать что-либо о дальнейшей судьбе Веры или других детей Александра и Надежды? Как я писала выше, детей в семье было как минимум 10.

Кроме того, мне удалось найти сведения о брате Веры — Георгии.

Георгий Александрович Наумов (1897–1937), как я упоминала ранее, женился на Александре Владимировне (урождённой Салиной).
В финских источниках Георгий (Георг) упоминается под именем Georg Aleksandrov Naumoff.

У Георгия Наумова есть правнук Андреас, который сейчас проживает в Швеции!
Таким образом, мне удалось выйти на ныне живущего потомка этой ветви!!!
Изображение

Андреас приходится мне пятиюродным братом! Изображение

#94 daria_ksl

daria_ksl

    Участник

  • Пользователи
  • PipPip
  • 12 сообщений

Отправлено 16 Сентябрь 2025 - 13:50

Просмотр сообщенияpavsk03 (09 Сентябрь 2025 - 20:27) писал:

Андрей Наумович Шибанов приходится мне 2-юродным пра(4)дедом. Сейчас полистал МК с. Ивакино, он родился 01.07.1815:
(ГАЯО ф.196 оп.1-2 д.3574 л.38)

Добрый день, pavsk03!

Получается, что Андрей Наумович Шибанов, который позже сменил свою фамилию на Наумов, был управляющим князя Михаила Александровича Голицына в поместье Пужбол–Ивакино в Ростовском уезде Ярославской губернии. Позже он переехал в Выборг с семьей, где начался процесс смены фамилии с Шибанов на Наумов и регистрация семьи в качестве купцов. Мне пока не удалось найти точную запись о смерти Андрея в Выборге, но предположительно после 1865 года, так как получилось найти его в приходских книгах вплоть этого года в Выборге. Кстати год рождения там указывается 1814, и фамилия уже Наумов, без отчества. https://katiha.kansallisarkisto.fi/...

Его сын, Василий Андреевич Шибанов, позже сменивший фамилию на Наумов, был уже Купцом в Выборге.
Если я правильно поняла вашу связь с Шибановыми-Наумовыми, то Василий, будет вам 3-юродным пра(3)дедом.

Сын Василия, Наумов Александр Васильев, который женился на Мелентьевой Надежде (моей родственнице по линии Мелентьевых), будет вам 4-юродным пра(2)дедом.
Тогда я, и моя линия Мелентьевых, не будет вам родственной.

Один из детей Александра, Георгий Александрович Наумов  (1897–1937) тогда будет вашим 5-юродным прадедом. Georg Aleksandrov Naumoff.

И правнук Георгия - Андреас, который сейчас проживает в Швеции, будет вашим 7-юродным братом!

#95 СветаМакарова

СветаМакарова

    Новичок

  • Пользователи
  • Pip
  • 3 сообщений

Отправлено 21 Сентябрь 2025 - 16:35

Просмотр сообщенияЕлена Дмитриевна (11 Сентябрь 2025 - 18:14) писал:

Поэтому решила показать здесь их фамильную связь, пока начиная от их общего предка Сергея Федорова, родившегося примерно около 1765 г..
Фамилий в ИР не писали.
ГКУ ЯО ГАЯО Ф. 230 Оп. 2 Д. 227 Исповедные росписи Петропавловского собора г.Петровска,
церквей г.Ростова, сел Ростовского уезда и Ростовского Рождественского монастыря за 1843 год
Л. 423 об.
Вотчины князя Михайла Александровича Голицына села Ивакина крестьяне
Л. 430 об.
13. Сергей Федоров вдов 81
  дети его:

Наум 54

Иван 42

  Наумова жена Вера Андреева 54
  дети их:

Иван 34

Самуил 32 . . . / не был за отлучкой

Андрей 26 . . . / не был за отлучкой

Архип 25 . . . . / не был за отлучкой

  Иванова жена Вера Федорова 33
  дети их:

Евпраксия 11, Евфимия 8

  Самуилова жена Устинья Петрова  33
  дети их:

Варвара 13, Саломия 10, Иосиф 8

  Андреева жена Наталья Андреева 26

сын их: Василий 2

  Архипова жена Наталья Михайлова 24

сын их: Григорий 2

  Иванова жена Мавра Семенова 39 (жена Ивана Сергеева)

сын их: Козьма 14


Елена Дмитриевна, спасибо огромное за информацию!
Моя родственница является прямым потомком Кузьмы Ивановича сына Ивана Сергеевича . Ее прапрабабушка Шибанова Варвара Кузьмична - дочь Кузьмы Ивановича вышла замуж за Дементьева и уехала в Ленинградскую область.
Также хочу отметить, что согласно переписи 1897 года - Кузьма Иванович Шибанов и его сыновья Михаил и Александр тоже работали в Выборге.

Прикрепленный файл  2025-09-21_15-23-19.jpg   113,87К   0 Количество загрузок:

#96 Елена Дмитриевна

Елена Дмитриевна

    Ветеран

  • Ветераны
  • PipPipPipPipPip
  • 7 060 сообщений

Отправлено 21 Сентябрь 2025 - 18:03

Света, своим появлением здесь Вы напомнили мне о моей незавершенной задаче проследить весь род Шибановых-Наумовых, начиная от общего их предка Сергея Федорова, у которого было два сына: Наум (~ 1780) и Иван (~ 1800). Появление в теме потомков второй ветви Шибановых стимулирует продолжение темы.

Чтобы ничего не упустить, я хотела выложить здесь данные ещё двух исповедных росписей.
ИР 1860 г. - накануне появления Манифеста "О всемилостивейшем даровании крепостным людям прав состояния свободных cельских обывателей" от 19 февраля 1861 г.
ИР 1868 г. - уже после публикования серии законодательных актов, основным из которых являлось  "Высочайше утвержденное Положение о крестьянах, вышедших из крепостной зависимости. 19 февраля 1861 г."
Вероятно построить родословное древо по МК и ИР можно, не ориентируясь на эти законы и акты, но понять своих предков, их пути и сложности их жизни невозможно, не зная всех условий общественной жизни.

ГКУ ЯО ГАЯО Ф. 230 Оп. 2 Д. 2066 Исповедные росписи церквей г.Ростова, Петропавловского собора г.Петровска, сел Ростовского уезда и Ростовского Рождественского монастыря за 1860 год
Л. 395. Село Ивакино.
Вотчины князя Михайла Александровича Голицына села Ивакина крестьяне
Л. 397 об.
16. Вдова Вера Андреева Шибанова 75

дети ея Наумовы:

Иван 51

Андрей 43 . . . . . . // не были

Архип 41 . . . . . . . // за отлучкой

. . Иванова жена Вера Федорова 51

дети их:

Евпраксия 28, Евдокия 18 были

. . Андреева жена Наталья Андреева 42 была

дети их: Василий 20 . . . . // не был за отлучкой

Евдокия 14

Михаил 10

. . . Архипова жена Наталья Михайлова 41

сын их Григорий 20 . . . . . / не был за отлучкой

. . . сноха их вдова Устинья Петрова 52

дети ея Самойловы:

Иосиф 28  . . . . . . . / не были

Никита 19. . . . . . . ./ за отлучкой

. . . Иосифова жена Стефанида Яковлева 25
. . . Деверь ее Иоанн Сергеев вдов 64

сын его Козьма Иванов 31 / не был за отлучкой

. . . жена его Анна Платонова 29

дети их Любовь 3, Надежда 4-х недель


Кроме показанных "за отлучкой" и малолетних детей остальные члены семьи на исповеди были.
Практически все взрослые мужчины рода были в отходничестве в Выборге, но семьи их оставались дома.

В следующем сообщении покажу ИР 1868 г.

#97 СветаМакарова

СветаМакарова

    Новичок

  • Пользователи
  • Pip
  • 3 сообщений

Отправлено 22 Сентябрь 2025 - 22:02

Елена Дмитриевна, большое спасибо! Вижу что в ИР 1860 года у Кузьмы Ивановича были  еще две дочери Любовь и Надежда, в Переписи их не было - либо выданы замуж, либо не дожили. (
Да, еще будучи крепостными, мужчины уже занимались отходными промыслами - это ясно видно. Но и для крестьян и для владельца оброк был выгоднее барщины. Поэтому владелец охотно отпускал на заработки. И видно, что мужчины уходили на промыслы в очень юном возрасте.
Сейчас читаю очень интересную книгу - Лев Лурье "Соседский капитализм" крестьянские землячества Петербурга конца 19 - начала 20 века. Хотя книга посвящена более позднему периоду - Лурье неоднократно подчеркивает, что отходный промысел начал развиваться еще до отмены крепостного права. В книге подробно разобраны все виды промыслов, приведена статистика по губерниям, уездам, волостям. Ярославским отходникам посвящено очень много разделов книги.

Также, благодаря топикам в этой ветке выяснила, что Никита Самуилов Шибанов внук Никиты Сергеева женился на моей троюродной прабабушке Макаровой Марфе Наумовне ))

#98 Елена Дмитриевна

Елена Дмитриевна

    Ветеран

  • Ветераны
  • PipPipPipPipPip
  • 7 060 сообщений

Отправлено 22 Сентябрь 2025 - 22:52

Книгу Лурье я тоже читала давно. С тех пор в процессе исследования родословных отхожий промысел в Ярославской губернии увидела в таких масштабах и подробностях, которые просто затмили воспоминания о ней. И отходничество, как стало видно из архивных документов, существовало уже в начале 18-го века, хотя и не в таких объемах, а в строительстве Петербурга оно уже играло очень заметную роль.

На Марфу Наумову я тоже обратила внимание, но не знала, что она из семьи Макаровых. Я здесь еще покажу фрагменты из двух оставшихся исповедных росписей 1868 г. и 1896 г., а по Шибановым приведу сведения из Архива Выборгского православного прихода.

ГКУ ЯО ГАЯО Ф. 230 Оп. 3 Д. 1738 Исповедные росписи церквей г.Ростова, Ростовского Рождественского монастыря, Петропавловского собора г.Петровска и церквей сел Ростовского уезда за 1868 год
С. Ивакино. Л.321-331(об.)
Села Ивакина временнобязанные крестьяне г-жи Марьи Ильиничны Остен-Сакен
Л. 324.
21. Иван Наумов Шибанов вдов 63 . . . . . . . . // был
. . . дочь его Евпраксия 38 . . . . . . . . . . . . . . . // была
. . . Брат его Андрей Наумов 51. . . . . . . . . . . // за отлучкой
. . . жена его Наталья Андреева 50 . . . . . . . . // -  "  -
. . . дети их:

Василей 28 . . . . . . . . . . . . . . . . . // за  отлучкой

Михаил 18 . . .  . . . . . . . . . . . . . . // -  "  -

. . . Васильева жена Надежда Сидорова 29 // была
. . . дети их:

Сергей 5, Александр 2

. . . Брат их Архип Наумов 49 . . . . . . . . . . . . // был
. . . жена его Наталья Михайлова 49 . . . . . . // была
. . . сын их Григорий 28 . . . . . . . . . . . . . . . . . // за отлучкой
. . . жена его Миропия Логинова 24 . . . . . . . // была
. . . дочь их Елизавета 3
. . . Племянники их Самойловы

Иосиф 36  . . . . . . . . . . . . . . . . . // был

Никита 27 . . . . . . . . . . . . . . . . . // был

. . . Иосифова жена

Стефанида Яковлева 33 . . . . . // была

дети их: Екатерина 3, Анна 2

. . . Никитина жена Марья Наумова 25 . . . . // была
. . . дети их Мария 3, Александр 1
. . . Брат их двоюродный

Козьма Иванов 39 . . . . . . . . . . // по нерачению

. . . жена его Анна Платонова 36
. . . дети их:

Любовь 11

Надежда 8

Михаил 6

Олимпиада 3

Александр полугоду


Все взрослые мужчины были в отходничестве в Выборге. А дочь Кузьмы Иванова Варвару я встретила в ИР 1896 г. уже в семье мужа, но ещё в Ивакино.
Очень было бы интересно посмотреть выкупное дело:
РГИА. Ф. 577. Главное выкупное учреждение Министерства финансов.
Оп. 48. Д. 3031 (11418). Гр. Остен-Сакен М.И. дер. Кузмицыной и др. 1882-1884 г.
Полное наименование в Президентской библиотеке: Дело о выкупе земельных наделов временнообязанными крестьянами М.И. Остен-Сакен деревни Кузмицыной и др. Ростовского уезда Ярославской губернии [Дело] : 29 декабря 1882 г. - 4 февраля 1884 г. - 1882-1884. -260 л.

Здесь село Ивакино прямо не указано, но судя по объему дела, оно должно быть.

#99 Юлия Шибанова

Юлия Шибанова

    Участник

  • Пользователи
  • PipPip
  • 10 сообщений

Отправлено 04 Ноябрь 2025 - 09:20

Добрый день! В поиске информации по своему древу, случайно попала на ссылку на этот форум, и была так удивлена количеством информации, что сразу решила написать, поэтому несколько сумбурное может выйти первое сообщение.
Мой дед Шибанов Александр Васильевич (1934-2006), (родился в Ивакино, как и его брат с сестрой)
Его родители - Шибанов Василий Петрович (1910-1967) и Лукьянова Мария Михайловна (1910-1968). Они с детьми переехали жить в г.Ярославль.
У Василия были сестры Анна и Мария. Они - дети Петра Григорьевича Шибанова (сын Наума Шибанова) и Евдокии Григорьевны Лавровой (ум. в 1944).
Братьями Евдокии были Иван и Павел Лавровы (через поиск Ивана - члена гос. Думы, я и вышла на этот форум, но тут информации о сестре с таким именем не нашла)  
Родители Марии Михайловны Лукьяновой -  Михаил Прокофьевич (указано, что был брат Николай) и Александра (ум. в 1945)
Это все мои, взятые из пересказа бабушки, данные. Буду рада любой информации.

#100 pavsk03

pavsk03

    Новичок

  • Пользователи
  • Pip
  • 9 сообщений

Отправлено 04 Ноябрь 2025 - 10:59

Здравствуйте!
У меня есть следующая информация в древе (даты смерти добавил Ваши).
Александр Васильевич мне приходится 5-юродным дядей, следовательно вы 6-юродной племянницей:

Прикрепленный файл  11.png   105,34К   26 Количество загрузок:

#101 daria_ksl

daria_ksl

    Участник

  • Пользователи
  • PipPip
  • 12 сообщений

Отправлено 04 Ноябрь 2025 - 13:47

Здравствуйте Юлия! Очень интересно, тк выше в этой теме, судя по исповедной росписи, у Наума Сергеева Шибанова не было сына Григория.
Но у Наума Сергеева Шибанова был сын Архип Наумов Шибанов, у которого был сын Григорий Архипов Шибанов, который женился на Миропии Логиновой.

Возможно тогда связь вот такая:

Наум Сергеев Шибанов -> Архип Наумов Шибанов -> Григорий Архипов Шибанов -> Петр Григорьевич Шибанов
-> Шибанов Василий Петрович  -> Шибанов Александр Васильевич

Скорее всего вы имели в виду, что Петр Григорьевич Шибанов не сын Наума Шибанова, а правнук? Потому что иначе тогда у Петра было бы другое отчество - Петр Наумов Шибанов.

#102 Елена Дмитриевна

Елена Дмитриевна

    Ветеран

  • Ветераны
  • PipPipPipPipPip
  • 7 060 сообщений

Отправлено 04 Ноябрь 2025 - 18:55

Дарья правильно показала связь Петра Григорьевича Шибанова с прадедом - Наумом Сергеевым Шибановым. Приведу выписку из ИР 1896 г., в ней показаны Шибановы - потомки Наума Сергеева, остававшиеся в селе Ивакино.

ГКУ ЯО ГАЯО Ф. 230 Оп. 3 Д. 2575 Исповедные росписи церквей г.Ростова, Ростовского Рождественского монастыря Петропавловского собора г.Петровска и церквей сел Ростовского уезда за 1896 год.
С. Ивакино. Лл.1089-1103.
Л. 1089. Села Ивакина временнообязанные крестьяне графини Остен Сакен
Л. 1092 об.
.  42. Кузьма Иванов Шибанов 69 . . . . . . . . / бы-

жена его Анна Платонова 64 . . . . . . ./ ли

дети их: Михаил 34 . . . . . . . .  . . . . . . / был

солдат Александр 31 . . . . . . . . . . . . . / по  отлучке

Екатерина 18 . . . . . . . . . . . . . . . . . ..  ./ бы-

жена Михаила Наталья Андреева 34 ./ ли

дети их: Любовь 11 . . . . . . . . .  . . . .  . ./ была

Николай 6, Вера 3

жена Александра

Екатерина Алексеева 31 . . . . . ./ была


. 43. Вдова Миропея Логинова Шибанова 52 ./ была

дети ее Григорьевы:

Петр 25 . . . . . . . . . . . . . . .  . . . . ./ по отлучке

Мария 16 . . . . . . . . . . . . . . . . . . ./ бы-

Надежда 11 . . . . . . . . . . . .. . . . . / ли

жена Петра  Евдокия Григорьева 23 . / была

дочь их Варвара . 2

девица Евпраксия Иванова 65 . . . . . . ./ была


. 68.  Никита Самойлов Шибанов 54 . . . . . . . / по отлучке

жена его Марфа Наумова 54 . . . . . . . . / была

дети их:

Иоанн 24 . . . . . . . . . . . . . . . . . . . / все были

Елисавета 16  . . . . . . . . . . . . . . . /

Анна 13   . . . . . . . . . . . . . . . . . . . ./

Сноха вдова Ольга Федорова 28   . . . . /

Жена Ивана Евдокия Александрова 25 /

сын их Николай 2

Л. 1097 об.
. 83.  Автоном Никитин Дементьев 62 . . . . . . . / все были

жена его Варвара Васильева 62

. 84. Вдова Анна Антонова Дементьева 55

дети ея: Петр 29, Михаил 24, Елисавета 19

жена Петра Надежда Павлова 30

дети их: Иоанн 5, Сергей 2

жена Михаила Варвара Кузьмина 24


Григория Архипова в это время уже не было в живых, а его сын Петр Григорьевич был в отлучке в Выборге, как и Никита Самойлов.
Дементьевых выписала только потому, что в ревизской сказке 1858 г. Шибаевы были написаны под этой фамилией. Родственные их связи глубоко я не прослеживала.

#103 Юлия Шибанова

Юлия Шибанова

    Участник

  • Пользователи
  • PipPip
  • 10 сообщений

Отправлено 05 Ноябрь 2025 - 10:05

Просмотр сообщенияdaria_ksl (04 Ноябрь 2025 - 13:47) писал:

Очень интересно, тк выше в этой теме, судя по исповедной росписи, у Наума Сергеева Шибанова не было сына Григория.
Но у Наума Сергеева Шибанова был сын Архип Наумов Шибанов, у которого был сын Григорий Архипов Шибанов, который женился на Миропии Логиновой.
Возможно тогда связь вот такая:
Наум Сергеев Шибанов -> Архип Наумов Шибанов -> Григорий Архипов Шибанов -> Петр Григорьевич Шибанов
-> Шибанов Василий Петрович  -> Шибанов Александр Васильевич
Скорее всего вы имели в виду, что Петр Григорьевич Шибанов не сын Наума Шибанова, а правнук? Потому что иначе тогда у Петра было бы другое отчество - Петр Наумов Шибанов.

Возможно, т.к. писала со слов бабушки, и сама не заметила этого несоответствия. Спасибо всем за информацию, очень интересно.
А на кладбище в Ивакино можно еще найти могилы родственников ? И  были ли они подписаны в те годы (довоенные)?

#104 Юлия Шибанова

Юлия Шибанова

    Участник

  • Пользователи
  • PipPip
  • 10 сообщений

Отправлено 05 Ноябрь 2025 - 10:10

Просмотр сообщенияpavsk03 (04 Ноябрь 2025 - 10:59) писал:

У меня есть следующая информация в древе (даты смерти добавил Ваши). Александр Васильевич мне приходится 5-юродным дядей, следовательно вы 6-юродной племянницей:

Приятно познакомится Изображение

#105 СветаМакарова

СветаМакарова

    Новичок

  • Пользователи
  • Pip
  • 3 сообщений

Отправлено 06 Ноябрь 2025 - 13:46

Просмотр сообщенияЮлия Шибанова (04 Ноябрь 2025 - 09:20) писал:

А на кладбище в Ивакино можно еще найти могилы родственников ? И  были ли они подписаны в те годы (довоенные)?

Здравствуйте, Юля, кладбище в Ивакино сохранилось. Но я была там в феврале и у меня было мало времени, поэтому совсем немного сфотографировала. И старые захоронения есть, но мало.
По хорошему, дорогие земляки и родственники неплохо бы было кладбище индексировать и сохранить фото захоронений , и убраться . Собраться весной или летом и навести порядок.




Количество пользователей, читающих эту тему: 1

0 пользователей, 1 гостей, 0 анонимных

  Кольцо генеалогических сайтов Всероссийское Генеалогическое Древо
Яндекс цитирования